中国国际金属成形展览会官方网站
English
展商登录
联系我们
中国国际金属成形展览会 MetalForm China
首 页
18luck手机客户端下载
- 关于...
- 主办和支持
- 宣传
- 展品类别
- 优势与亮点
- 展后报告
- 建议与留言
- 招展册
- 联系我们
往届回顾
- 展后报告
- 神工奖
- 其他奖项
- 影像纪念
展商名录
18新利注册平台下载
- 参展流程
- 在线报展
- 新利体育官网入口网址查询电话
- 宣传
- 展位图
- 展品类别
- 赞助
- 潜在展商服务
- 展商资料
- 展商登录
观众通道
- 报名参观
- 展位图
- 组团参观
- 参观须知
- 观众资料
新闻中心
- 动态/资讯
- 合作
- 展会报
- 媒体资料
出行信息
- 交通指南
- 酒店住宿
- 城市信息
九月节
- 金属成形展览会
- 锻造大会
- 中国冲压大会
- 钣金与制作大会
- 行业发展论坛
- 锻压采购商大会
- 滚动发布会
- 神工奖
- 合作与人才交流行动
- 优秀装备供应商推荐
动态/资讯
合作
展会报
媒体资料
关注主办方微信,了解更多展会信息
主办方联系方式:
名称:新利18全网站手机下载
地址: 北京昌平北清路中关村生命科学园博雅C座10层
邮编:102206
电话:010-53056669
传真:010-53056644
邮箱:
metalform@chinaforge.org.cn
动态/资讯
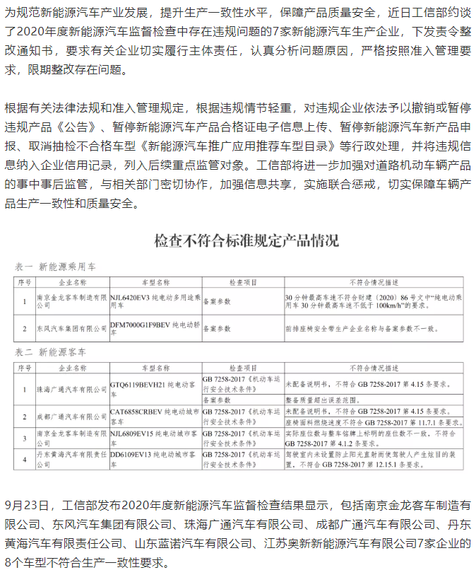
工信部约谈2020年度7家存在生产违规新能源车企
发表时间:2021-10-21 10:48:47; 来源:news_from
18luck手机客户端下载
关于...
主办和支持
宣传
展品类别
优势与亮点
展后报告
建议与留言
- 招展册
联系我们
往届回顾
展后报告
神工奖
其他奖项
影像纪念
展商名录
展商名录
18新利注册平台下载
参展流程
在线报展
新利体育官网入口网址查询电话
宣传
展位图
展品类别
赞助
潜在展商服务
展商资料
展商系统登录
观众通道
报名参观
展位图
组团参观
参观须知
观众资料
新闻中心
动态/资讯
合作
展会报
媒体资料
出行信息
交通指南
酒店住宿
城市信息
九月节
金属成形展览会
锻造大会
中国冲压大会
钣金与制作大会
行业发展论坛
锻压采购商大会
滚动发布会
神工奖
合作与人才交流行动
优秀装备供应商推荐
关注微信公共账号或新浪微博账号免费获取展商名录
版权所有:
新利18全网站手机下载
京ICP备05075268
技术支持:
中国锻压网
map